NEWS
新闻资讯
|
一文了解国自然热点“超级增强子”的重要标记——H3K27ac2023国自然结果已经揭晓,“超级增强子”( Super enhancer, SE)作为国自然新热点,2023年项目为32个。2019-2023年来总累计项目143项,但累计项目金额达6033万。此外,Pubmed数据统计显示5年间SE影响因子大于10的文章为626篇,占总发文数42%。
数据来源ZCOOL
数据来源Pubmed,截止2023.9.8 2013年,美国学者Richard A. Young首次提出超级增强子,其是具有超强转录激活特性的顺式调控元件。与普通增强子相比,超级增强子具有更大的区域跨度(8-20kb)以及更高密度的转录激活相关组蛋白修饰,Mediator复合体,Bromodomain containing 4 蛋白(BRD4)和其他转录因子。超级增强子典型特征就是具有高密度的H3K27ac和H3K4me1修饰。今天我们就带大家来了解超级增强子的重要标记——H3K27ac。
图1. H3K27ac 相关搜索热词(数据源于赛特新思) 表观遗传学是指碱基序列没有改变的情况下,基因表达的过程也会受到影响,从而使细胞和生物个体的表型发生可遗传的改变。表观遗传调控机制包含组蛋白修饰、DNA甲基化和非编码RNA等。 核小体是染色体的基本结构单位。每个组蛋白N端尾巴上的氨基酸以共价方式进行蛋白质翻译后修饰,该修饰对染色质结构和功能的动态调节至关重要,影响着基因的转录活性。常见组蛋白修饰包括甲基化、乙酰化、磷酸化和泛素化等,近些年一些新型修饰比如乳酸化、巴豆酰化等被陆续发现,广泛参与生物的各种生理功能。 组蛋白乙酰化和去乙酰化影响细胞的生理过程,包括转录、有丝分裂和分化等,在肿瘤、免疫疾病和炎症等疾病中发挥重要作用。此外,组蛋白乙酰化主要通过中和赖氨酸的正电荷从而增加组蛋白末端粘性,促使核小体松散,使转录得以发生。乙酰化通常与转录激活有关,去乙酰化则与转录抑制相关。
图2. 组蛋白构成 01. 组蛋白乙酰化的写入和擦除和阅读 真核细胞中的乙酰化是一个动态平衡过程,该过程由writer-乙酰转移酶、eraser-去乙酰化酶、reader和乙酰辅酶A共同参与。 乙酰转移酶大致可分为NAT、GNAT、P300/CBP、MYST和其它类型的乙酰转移酶。以NAT为例来讲,其存在于细胞核和细胞质,在癌症中与细胞凋亡负调节因子和抑制肿瘤细胞迁移相关。而去乙酰化酶的作用则是将附着在氨基酸残基上的乙酰基还原为醋酸盐,影响氨基酸残基的R基结构,进而降低氨基酸的正电荷,促进其与带负电荷的DNA结合[1]。哺乳动物中的去乙酰化酶分为四类,定位于细胞的不同位置。其中定位于细胞核内的Class I、Class II和Class IV为HDAC家族。HDAC与多种癌症密切相关。 溴结构域和超末端结构域(bromodomain and extra-terminal, BET)蛋白家族是组蛋白乙酰化的 “阅读器”,现今人类中鉴定出四种BET蛋白:BRD2、BRD3、BRD4和睾丸特异性蛋白BRDT。BET家族通过识别乙酰化修饰(主要是H3和H4)并将转录因子(如RELA)和转录延伸复合物(如PTEFb)募集到染色质上,从而促进RNA聚合酶II的磷酸化和随后的转录起始和延伸,控制各种促炎和免疫调节基因的转录[2]。此外,乙酰辅酶A则可通过调节乙酰辅酶A的浓度来控制赖氨酸乙酰化进程。
图3. 组蛋白乙酰化——Writer、Eraser和Reader [3] 02. 组蛋白乙酰化H3K27ac功能 H3K27ac是组蛋白H3上的第27位赖氨酸残基发生乙酰化,与较高的转录激活有关,在TSS(转录起始位点)的近端远端都有发现。对于癌症来讲,不受控的细胞增殖涉及大量的基因复制和转录变化。那么与转录激活相关的H3K27ac在疾病中会发挥着什么样的的作用呢? 03. H3K27ac与阿尔兹海默症 阿尔茨海默病(AD)是一种以认知能力下降和记忆力丧失为特征的慢性神经退行性疾病。疾病早期,内嗅皮层周围区域受到影响。AD小鼠模型中,组蛋白去乙酰化酶抑制剂已证明可以改善认知能力下降和突触功能障碍的症状。因此,组蛋白去乙酰化在AD中的研究可能会提供有希望的靶点。 Sarah J. Marzi[4]的研究通过ChIP-seq量化分析死后内嗅皮层样本的H3K27ac水平,实验结果发现AD病理相关的广泛乙酰组变异,AD和CK的差异乙酰化峰在疾病相关的生物学通路中富集,包括与淀粉样蛋白-β和tau病理进展相关的基因注释区域(例如APP、PSEN1、PSEN2、MAPT),以及包含与散发性迟发性AD相关变异的区域。Partitioned heritability 分析显示,AD风险变异在内嗅皮质H3K27ac峰区域高度显著富集,并且AD相关变量H3K27ac与近端基因的转录变异相关。
表1.排名前10高乙酰化和低乙酰化H3K27ac峰及相关基因 04. H3K27ac与宫颈癌 宫颈癌(CC)是世界范围内严重威胁妇女健康的第二大原因。EGFR-AS1(lncRNA)在CC细胞系中明显过表达,其促进CC细胞增值、迁移和侵袭、抑制细胞凋亡。实验证明乙酰转移酶CBP与EGFR-AS1启动子相互作用诱导H3K27ac的激活促使EGFR-AS1(miR-2355-5p spomge)上调,从而通过ACTN4介导WNT途径来促进CC细胞生长[5]。
图4. CC细胞中CBP介导的H3K27ac诱导EGFR-AS1 05. H3K27ac与帕金森病 帕金森病(PD)是一种常见神经退行性疾病,其确切病因尚不清楚,但可能与遗传、表观遗传和环境因素有关。此外,小胶质细胞介导的持续神经炎症是PD的病理生理标志。而小胶质细胞的启动可能保留了免疫记忆,并且可通过二次环境应激重新编程来增强炎症反应。Minhong Huang的实验表明[6]:继发性锰损伤后,LPS引发的小胶质细胞中关键促炎标志物水平升高。此外, LPS 引发的小胶质细胞 H3K27ac 和 H3K4me3以及 H3K4me1的沉积增强。进一步的p300/H3K27ac抑制剂GNE-049共处理降低了p300表达和H3K27ac沉积,减少iNOS,增加M2极化标记ARG1和IRF4水平。同时,GNE-049可减少线粒体应激和神经炎症反应。总而言之,促炎原发诱因可以通过H3K27ac塑造小胶质记忆,抑制H3K27ac沉积可以阻止原发触发免疫记忆的形成,并减轻随后的继发性炎症反应。
图5. LPS作为主要记忆触发器、Mn作为次要环境刺激的训练免疫治疗示意图 06. H3K27ac与乳腺癌 三阴性乳腺癌(TNBC)是一种缺乏雌激素受体(ER)、孕激素受体(PR)和人表皮生长因子受体2 (HER2)表达的乳腺癌亚型,具有高度侵袭性。迫切需要更好地了解化疗耐药机制,改善TNBC治疗效果。Jie Lan实验研究[7]表明,腺苷受体2B(A2BR) 介导p38 MAPK激活和染色质重塑因子SMARCD3的核易位, SMARCD3将KDM6A和p300招募到NANOG、SOX2和KLF4基因上的FOXO3结合位点,减少这些位点的H3K27me3和增加H3K27ac标记,导致染色质可及性增加,FOXO3结合增加,转录激活这些基因,最终形成BCSC规范。这将为乳腺癌靶向A2BR治疗提供有力支持。
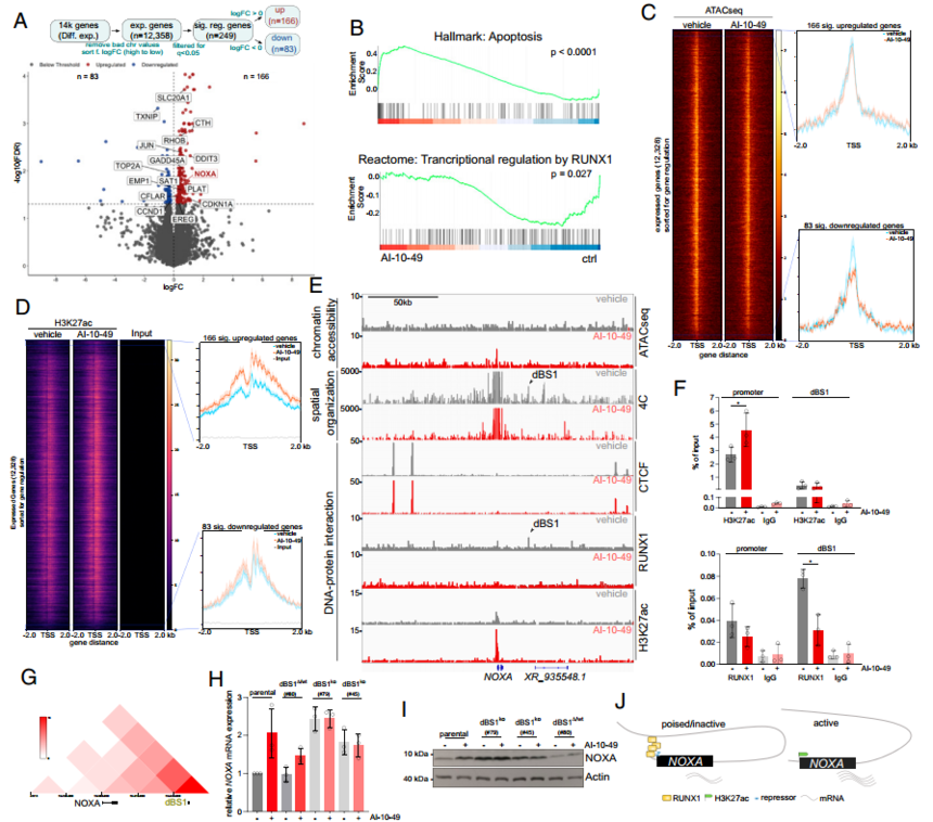
图6. A2BR表观遗传调控和 BCSC规范模型图 07. H3K27ac与胰腺癌 胰腺导管腺癌(PDAC)是一种侵袭性疾病,通常在晚期诊断。近年来该病的发病率稳定上升。NOXA促凋亡蛋白标志着侵袭性PDAC亚型。实验表明转录因子RUNX1的抑制导致H3K27ac的整体富集,从而促进近端NOXA启动子区域的激活[8],证明了药物触发的通过H3K27ac富集而导致的NOXA依赖的细胞死亡机制。
图7. RUNX1抑制诱导全局性H3K27ac富集和NOXA 基因近端启动子区域激活 08. 组蛋白乙酰化研究思路 基于以上介绍,我们了解疾病中H3K27ac的重要作用。但对于想要进行组蛋白乙酰化研究的新手,如何快速开展相关研究呢?这里,我们推荐一下研究思路:
H3K27ac作为增强子信号,在癌症和神经性疾病中有着重要影响。组蛋白修饰检测技术ChIP-seq、CUT&Tag和单细胞ChIP-seq可进一步为相关疾病的诊断和治疗提供新的靶点和策略。其中ChIP-seq、CUT&Tag可进行全基因组图谱绘制,而最新的单细胞ChIP-seq技术可更进一步在单细胞层面进行组蛋白修饰的检测。爱基百客公司可提供以下组蛋白修饰检测方法技术: 组蛋白修饰检测方法 ChIP-seq技术结合染色质免疫共沉淀和二代测序技术,是研究体内蛋白质与DNA相互作用的有力工具。常用于组蛋白修饰、转录因子和辅因子以及G-四链体(G4)等方面的研究,技术稳定成熟,兼容全物种类型(动物、植物和微生物)。 CUT&Tag是检测靶蛋白和DNA之间的互作情况的新方法,具有背景低、信号强、步骤简单、细胞起始量低和重复性好等优点。常用于检测组蛋白修饰在基因组上的分布位点。 单细胞ChIP-seq技术可实现单细胞层面组蛋白修饰信息挖掘,对于癌症中肿瘤异质性发掘具有非常重要的作用。2019年Annabelle Gérard 研究团队用单细胞ChIP-seq技术实现乳腺癌染色质状态的异质性检测,发掘出敏感肿瘤中罕见细胞的耐药染色质特征[9]。 爱基百客提供领先表观组学技术服务,推出新产品单细胞ChIP-seq,个性化分析免费送。另有秋季开学大促,表观产品全线优惠,有相关需求的老师欢迎咨询区域销售。后台回复“H3K27ac”,获取文献。
[1]Seto E, Yoshida M. Erasers of histone acetylation: the histone deacetylase enzymes. Cold Spring Harb Perspect Biol (2014) 6(4):a018713. doi: 10.1101/cshperspect.a018713 [2]Wang N, Wu R, Tang D, Kang R. The BET family in immunity and disease.Signal Transduction Targeted Ther (2021) 6(1):23. doi: 10.1038/s41392-020-00384-4 [3]Yang J,Song C,Zhan X. The role of protein acetylation in carcinogenesis and targeted drug discovery. Front Endocrinol (Lausanne). 2022;13:972312. doi:10.3389/fendo.2022.972312 [4]Marzi SJ,Leung SK,Ribarska T, et al. A histone acetylome-wide association study of Alzheimer's disease identifies disease-associated H3K27ac differences in the entorhinal cortex. Nat Neurosci. 2018;21 (11):1618-1627. doi:10.1038/s41593-018-0253-7 [5]Li J,Wang H. H3K27ac-activated EGFR-AS1 promotes cell growth in cervical cancer through ACTN4-mediated WNT pathway. Biol Direct. 2022;17 (1):3. doi:10.1186/s13062-021-00315-5 [6]Huang M,Malovic E,Ealy A, et al. Microglial immune regulation by epigenetic reprogramming through histone H3K27 acetylation in neuroinflammation. Front Immunol. 2023;14:1052925. doi:10.3389/fimmu.2023.1052925 [7]Lan J,Wei G,Liu J, et al. Chemotherapy-induced adenosine A2B receptor expression mediates epigenetic regulation of pluripotency factors and promotes breast cancer stemness. Theranostics. 2022;12 (6):2598-2612. doi:10.7150/thno.70581 [8]Doffo J,Bamopoulos SA,Köse H, et al. NOXA expression drives synthetic lethality to RUNX1 inhibition in pancreatic cancer. Proc Natl Acad Sci U S A. 2022;119 (9):. doi:10.1073/pnas.2105691119 [9] Grosselin K,Durand A,Marsolier J, et al. High-throughput single-cell ChIP-seq identifies heterogeneity of chromatin states in breast cancer. Nat Genet. 2019;51 (6):1060-1066. doi:10.1038/s41588-019-0424-9 了 解 更 多 { 往 期 精 彩 回 顾 } 精选合集,欢迎收藏哟! |











